標準作業流程圖
- 「臺北市政府特殊重大或社會矚目案件行政裁處作業流程圖」
- 「生對生疑似校園霸凌事件 初步介入流程圖(含接獲檢舉前)」
- 「臺北市校園性別事件處理程序參考流程圖」
- 「臺北市校園性別事件輔導成效檢視作業審查流程圖 」
- 「校園事件受理流程圖」
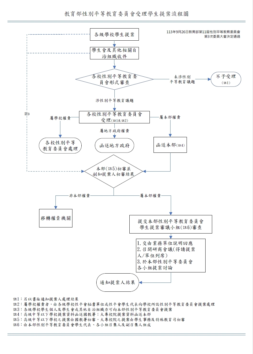
- 「教育部性別平等教育委員會受理學生提案流程圖」
教師類
兒少保護類
性別平等類
- 性別平等教育法
- 性別平等教育法施行細則
- 臺北市高級中等以下學校性別平等教育委員會組織與運作原則
- 臺北市教育人員處理兒童及少年保護、家庭暴力、性侵害、性騷擾及性剝削案件作業規定
- 學校處理數位/網路性別暴力事件指引
校園安全類
- 校園霸凌防制準則
- 校園性侵害性騷擾或性霸凌防治準則
- 高級中等以下學校體育班設立辦法
- 高級中等學校學生獎懲委員會組織及運作辦法
- 高級中等學校學生輔導辦法
- 臺北市政府教育局所轄高級中等以下學校禁用電子煙實施要點
- 臺北市各級學校校園事件處理要點
- 少年事件處理法
自殺防治類
食品安全類
